
In November 2025, a team self-hosting Langfuse, an open-source LLM observability platform, on Kubernetes uploaded their ClickHouse image to AWS ECR as part of their production preparation. They found that the pipeline scanner had returned…

Learn the difference between CLI interactive v. non-interactive modes. The post GitHub Copilot CLI for Beginners: Interactive v. non-interactive mode appeared first on The GitHub Blog.

Cloudflare IPsec now has generally available support for post-quantum encryption via hybrid ML-KEM. We’ve confirmed interoperability with Cisco and Fortinet.

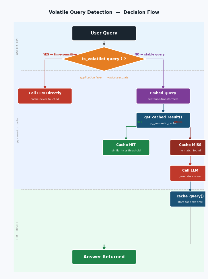
Part 3 of the Semantic Caching in PostgreSQL series. Part 1 covers the fundamentals of — how it stores query embeddings, runs cosine similarity searches via pgvector, and returns cached LLM results without a round-trip to your model…